首页
政府信息公开
发改新闻
发改工作
专题专栏
政务服务
互动交流
本站支持IPV6
登录
退出
首页
政府信息公开
发改新闻
发改工作
专题专栏
政务服务
互动交流
搜索
汉中市发展和改革委员会
fgw.hanzhong.gov.cn
当前位置:
首页
>>
发改工作
>>
财金信用科
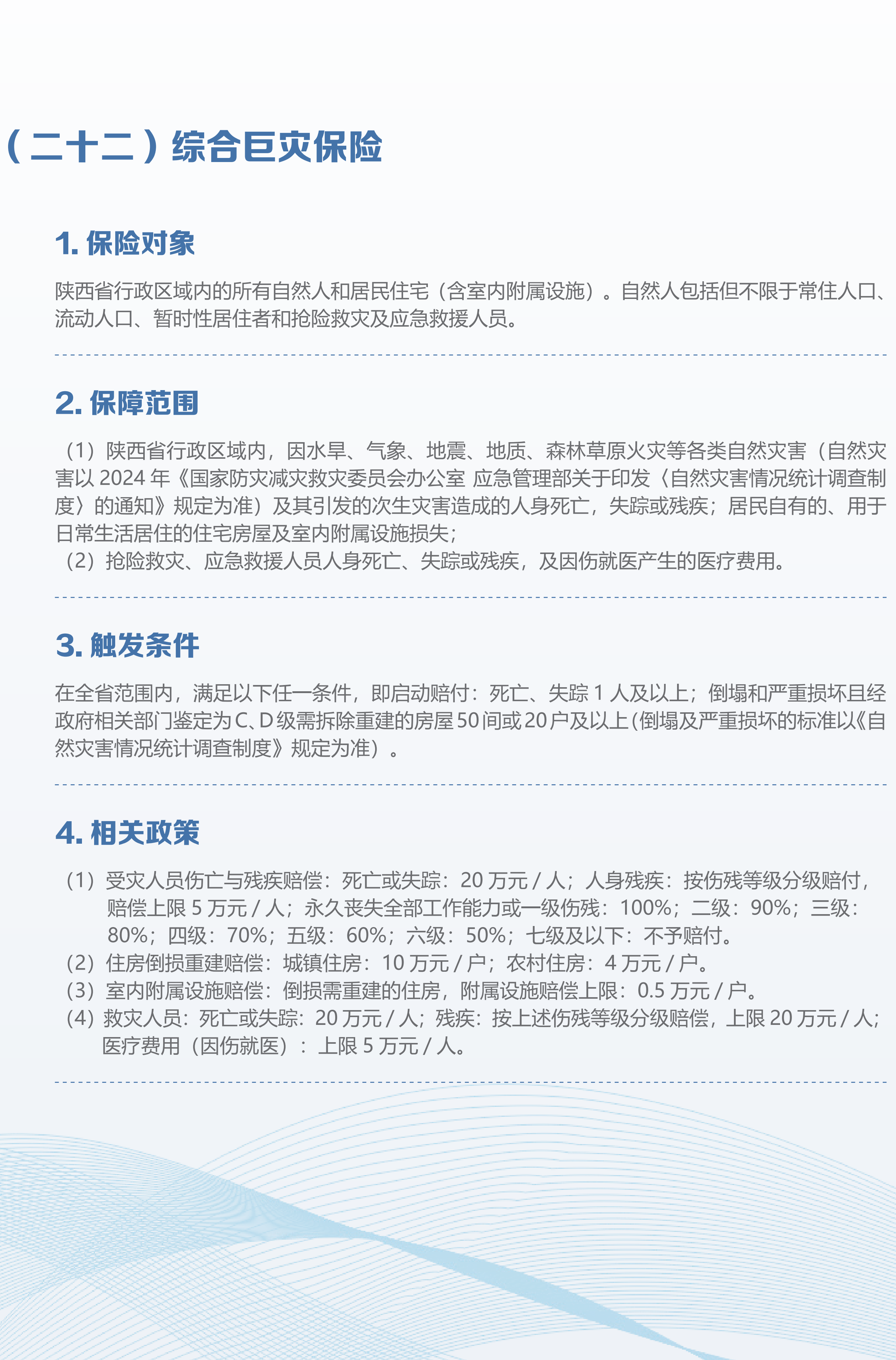
陕西省财政金融政策协同解读手册
2026-02-28 09:19
来源:
陕西省中小企业服务中心
访问量:
打印
汉中市发展和改革委员会
您访问的链接即将离开
“汉中市发展和改革委员会”
网站
是否继续?
继续访问
放弃